您现在的位置:首页 > 新闻动态 > >

甘肃玛丽亚妇科医院2016年冬季招聘启示

来源:甘肃玛丽亚妇产医院  发表时间:2016-11-25 在线挂号|预约挂号

If you.....

有能力、有潜力、有理想、向往更好的事业发展

我们将竭尽全力,为您提供一个实现您人生抱负的舞台!

甘肃玛丽亚妇科医院热切期待您的加入!


一、6年品质沉淀:

全程医疗照护,从周一到周日,365天从未间断,我们从未改变;

省级专家护航,6载风吹雨打,酷暑严寒未曾停滞,我们坚持不懈;

3H管理模式从孕期的守护,到身份的转换,我们始终如一;

三级微创腔镜技术,见证非凡实力,完成每一份沉甸甸的信任,我们用真心换信心!


二、我们的福利:

●享受国家规定的节假日;

●有完善的培训系统升迁通道;

●每日8小时工作制,提供午餐及晚餐;

●协助提供房源;

●员工任职期满一年享有工龄工资;

●女员工任职期满一年享有婚假、产假、哺乳假;

●符合条件员工按照规定缴纳五险一金;

●优秀员工均有机会参与外派学习深造;

●每年会组织优秀员工或科室外出福利旅游活动一次;

……


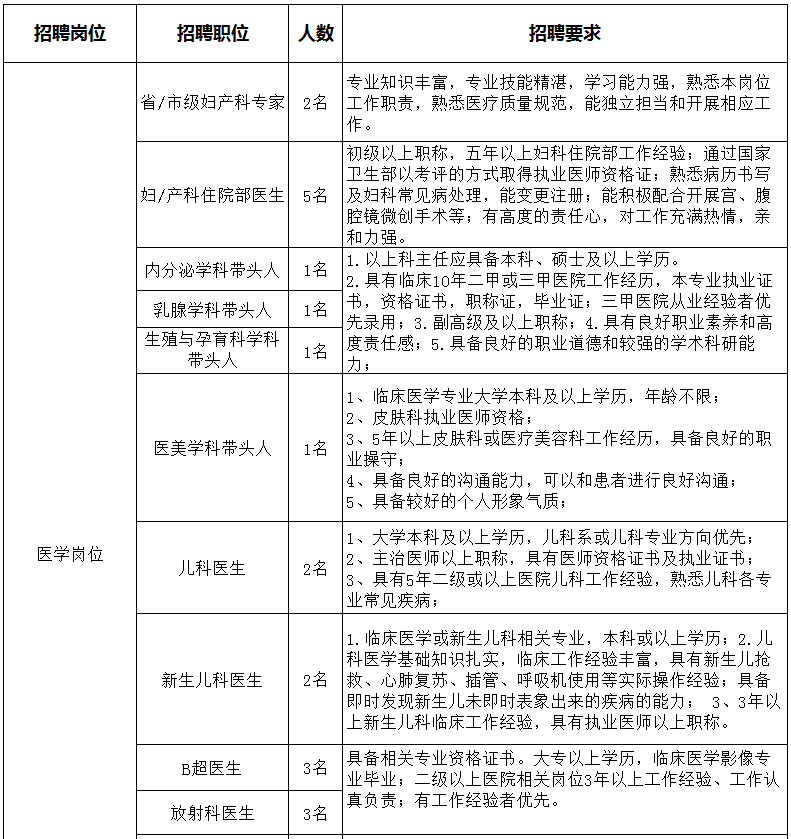
三、招聘岗位:



 


四、招聘接待电话:

18009400520(李女士)

18009400565(杨女士)

18009400579(殷先生)


五、应聘地址:

甘肃省兰州市庆阳路124号广场西口电信局旁 甘肃玛丽亚妇科医院

医院简介 / Introduction
  • 甘肃玛丽亚妇科医院成立于2010年,是一所集医疗、保健、预防于一体的专业妇科医院。[详细]

预约
医院预约挂号平台
公告:网络预约在线挂号
您的姓名:
您的电话:
就诊科室:
病情简述:
* 信息已加密,请放心填写
挂号挂号

点击挂号

正在挂号

挂号电话

挂号热线

0931-8872745